快盈VIII

喜报|舜智云工业互联网平台入选工信部工业互联网试点示范项目

Date | 2022.01.25

1111.png


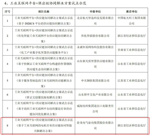
日前,工业和信息化部公布了2021年工业互联网试点示范项目名单,由浙江舜云互联技术有限公司提供的舜智云工业互联网平台,在快盈VIII电气驱动集团股份有限公司进行了“基于工业互联网的电机行业供应链协同智能大脑解决方案”的应用,入选“2021年工业互联网平台+供应链协同解决方案试点示范”项目。


Dingtalk_20220125092935.png

舜智云工业互联网平台,立足于电机及驱控系统产业,利用物联网、云计算、5G通信、大数据、区块链、人工智能等新一代数字技术与制造技术深度融合,面向电驱上、中、下游全产业链提供多场景的数智化产品和业务运营整体解决方案。 

通过舜智云工业互联网平台,实现产业链上、中、下游各相关方互通互联,构建1+1+N产品服务体系,包括:打造一个电机及驱控系统数智化产业中台,承载电机产业大脑建设,运营舜智云服务、舜智云工厂、舜智云制造等创新业务。